Search for The Brand Name
Choosing a different and offbeat brand
name is a sensible choice because most generic names are already in the hands of someone.
Furthermore, settling on a name necessitates a rapid research procedure to guarantee that you are
not selecting a brand name that is already in use. The best thing is that you may develop a
distinctive brand name by inventing or coining some phrases and combining them with generic terms.
Putting up a trademark application
The following supporting papers must be
presented with the application for online trademark registration:
- Business Registration Evidence: Based on your registered business
(for example, sole proprietorship, etc.), you must produce identification proof of the company's
directors as well as address proof. In the case of a firm, the address evidence of the company
must be presented.
- The proposed mark's proof of claim (if applicable) can be utilised
in another nation. (sales invoices mentioning the brand name)
- The applicant must sign a power of attorney (Vakalatnama)
Submitting a brand name registration application
The two methods for filing the
registration application are manual filing and e-filing (form TM-A). If you select manual filing,
you must personally transport and hand over your application for registration to the Registrar
Office of TradeMarks in major Indian cities such as Delhi, Mumbai, Kolkata, Ahmedabad, and Chennai.
Following that, you must wait at least 15 -20 days to receive the acknowledgement. In the event of
an e-filing system, however, you will immediately obtain your receipt of acknowledgement on the
government website.
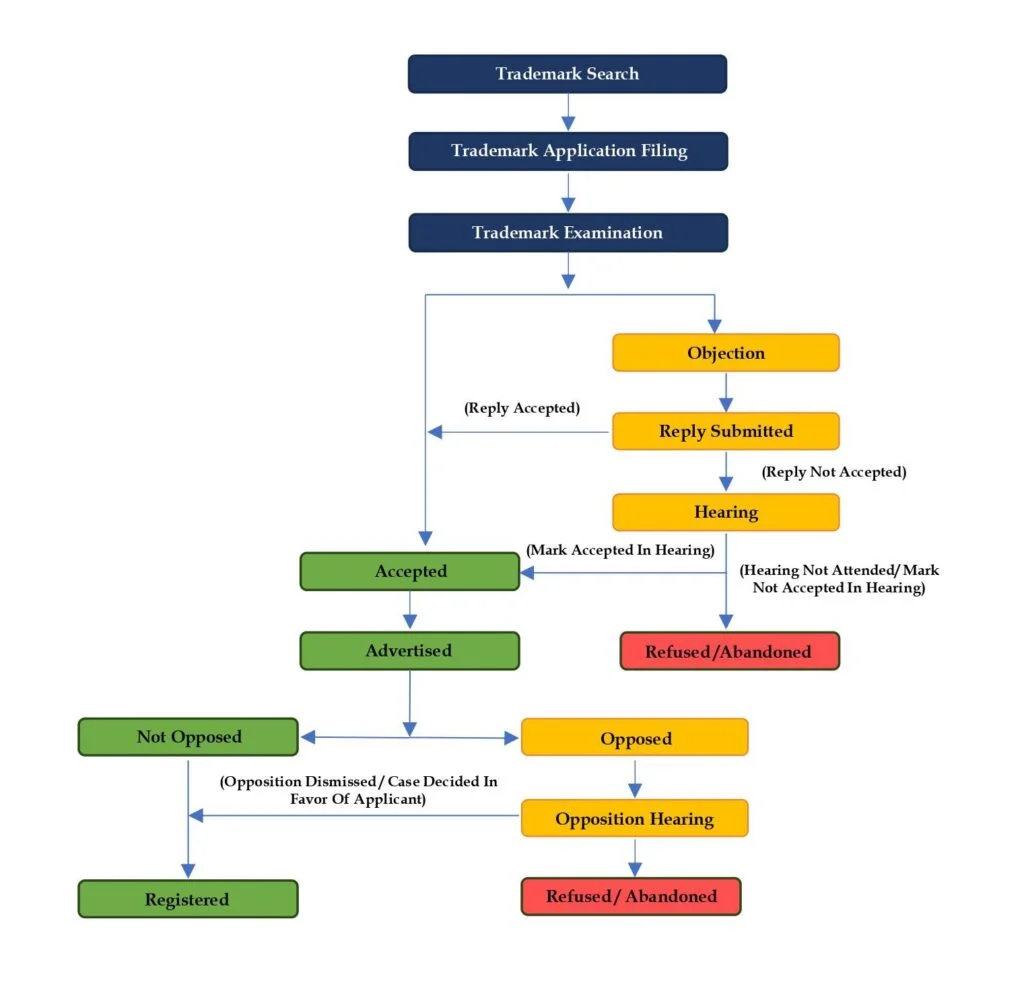
Examining the procedure of the brand name application
Once the application is submitted, the
Registrar of Trademarks will review it to see if you fulfilled specific requirements and if your
brand name fits with current legislation. Furthermore, there must be no similarity (visual or
phonetical) of identity with any existing brand which is pending for registration.
Publication of your trademark in the Indian Trade Mark
Journals
Following the examination procedure, if
there is no objection raised by the registry (the stipulated time period may vary), the Registrar of
Trademarks will accept and publish the brand name in the Indian trademark journal. This is perhaps
the most crucial aspect of trademark registration. Within 4 months from the date of publication in
the journal, any third party can oppose the instant application if there are any similarities
between their brand name and the brand name in question. If within that time period no opposition is
filed, the Registrar of Trademarks will issue the Trademark Registration Certificate.
Opposition to a Trademark
Suppose a third party files an objection
within four (time period may vary) months of the trademark's publication in the trademarks journal.
In that case, the Registrar of Trademarks will provide you with a copy of the opposition notice. You
must respond to the opposition notice within 2 months by filing a counter-statement. If the counter
statement is not submitted within two months, the trademark application will be regarded as
abandoned and refused. In case of both the Notice of opposition and Counter statement the government
fee of Rs. 2700 is to be paid by both the parties while filing.
However, suppose no objection is filed
within three months. In that case, this procedure will not apply to you, and your brand name will be
accepted for issuing a Trademark Registration Certificate.
Trademark Opposition Hearing
This procedure does not apply to you if
there is no such trademark opposition in your case.
Suppose a third party contests your
trademark, and you respond within two months. In that case, the Registrar of Trademarks will send a
receipt of your response to the third party opposing trademark registration.
You and the third party must produce
evidence in support of your claims. Following the filing of evidence under Rule 45, the Registrar
will hold a hearing for you and the third party. You may submit your evidence under rule 46 or a
notice intimating the registry that you will be relying upon the counter statement which has already
been filed by you. The Registrar will issue an order accepting or rejecting the trademark
application after hearing both parties and examining the facts. If the Registrar of Trademarks
accepts your trademark application, he will proceed with the registration procedure.
The Issuance of a Trademark Registration Certificate
The Registrar will approve your trademark
application if there's no objection being raised within the time period which may vary or on
acceptance of your trademark application following a trademark opposition hearing. Wow! And the best
moment for you would be when the Registrar issues the Registration Certificate with the Trademark
Registry stamp. You can use the registered trademark sign (®) beside your brand name as soon as
you get your certificate.